44. Job Search III: Search with Separation and Markov Wages#
This lecture builds on the job search model with separation presented in the previous lecture.
The key difference is that wage offers now follow a Markov chain rather than being IID.
This modification adds persistence to the wage offer process, meaning that today’s wage offer provides information about tomorrow’s offer.
This feature makes the model more realistic, as labor market conditions tend to exhibit serial correlation over time.
In addition to what’s in Anaconda, this lecture will need the following libraries
!pip install quantecon jax
We use the following imports:
from quantecon.markov import tauchen
import jax.numpy as jnp
import jax
from jax import lax
from typing import NamedTuple
import matplotlib.pyplot as plt
from functools import partial
44.1. Model setup#
The setting is as follows:
Each unemployed agent receives a wage offer \(w\) from a finite set \(\mathbb W\)
Wage offers follow a Markov chain with transition matrix \(P\)
Jobs terminate with probability \(\alpha\) each period (separation rate)
Unemployed workers receive compensation \(c\) per period
Future payoffs are discounted by factor \(\beta \in (0,1)\)
44.1.1. Decision problem#
When unemployed and receiving wage offer \(w\), the agent chooses between:
Accept offer \(w\): Become employed at wage \(w\)
Reject offer: Remain unemployed, receive \(c\), get new offer next period
The wage updates are as follows:
If an unemployed agent rejects offer \(w\), then their next offer is drawn from \(P(w, \cdot)\)
If an employed agent loses a job in which they were paid wage \(w\), then their next offer is drawn from \(P(w, \cdot)\)
44.1.2. The wage offer process#
To construct the wage offer process we start with an AR1 process.
where \(\{Z_t\}\) is IID and standard normal.
Below we will always choose \(\rho \in (0, 1)\).
This means that the wage process will be positively correlated: the higher the current wage offer, the more likely we are to get a high offer tomorrow.
To go from the AR1 process to the wage offer process, we set \(W_t = \exp(X_t)\).
Actually, in practice, we approximate this wage process as follows:
discretize the AR1 process using Tauchen’s method and
take the exponential of the resulting wage offer values.
44.1.3. Value functions#
We let
\(v_u(w)\) be the value of being unemployed when current wage offer is \(w\)
\(v_e(w)\) be the value of being employed at wage \(w\)
The Bellman equations are obvious modifications of the IID case.
The only change is that expectations for next period are computed using the transition matrix \(P\) conditioned on current wage \(w\), instead of being drawn independently from \(q\).
The unemployed worker’s value function satisfies the Bellman equation
The employed worker’s value function satisfies the Bellman equation
As a matter of notation, given a function \(h\) assigning values to wages, it is common to set
(To understand this expression, think of \(P\) as a matrix, \(h\) as a column vector, and \(w\) as a row index.)
With this notation, the Bellman equations become
and
44.1.4. Optimal policy#
Once we have the solutions \(v_e\) and \(v_u\) to these Bellman equations, we can compute the optimal policy: accept at current wage offer \(w\) if
The optimal policy turns out to be a reservation wage strategy: accept all wages above some threshold.
44.2. Code#
Let’s now implement the model.
44.2.1. Set up#
The default utility function is a CRRA utility function
def u(x, γ):
return (x**(1 - γ) - 1) / (1 - γ)
Let’s set up a Model class to store information needed to solve the model.
We include P_cumsum, the row-wise cumulative sum of the transition matrix, to
optimize simulation – the details are explained below.
class Model(NamedTuple):
n: int
w_vals: jnp.ndarray
P: jnp.ndarray
P_cumsum: jnp.ndarray
β: float
c: float
α: float
γ: float
The next function holds default values and creates a Model instance:
def create_js_with_sep_model(
n: int = 200, # wage grid size
ρ: float = 0.9, # wage persistence
ν: float = 0.2, # wage volatility
β: float = 0.96, # discount factor
α: float = 0.05, # separation rate
c: float = 1.0, # unemployment compensation
γ: float = 1.5 # utility parameter
) -> Model:
"""
Creates an instance of the job search model with separation.
"""
mc = tauchen(n, ρ, ν)
w_vals, P = jnp.exp(jnp.array(mc.state_values)), jnp.array(mc.P)
P_cumsum = jnp.cumsum(P, axis=1)
return Model(n, w_vals, P, P_cumsum, β, c, α, γ)
44.2.2. Solution: first pass#
Let’s put together a (not very efficient) routine for calculating the reservation wage.
(We will think carefully about efficiency below.)
It works by starting with guesses for \(v_e\) and \(v_u\) and iterating to convergence.
Here are Bellman operators that update \(v_u\) and \(v_e\) respectively.
def T_u(model, v_u, v_e):
"""
Apply the unemployment Bellman update rule and return new guess of v_u.
"""
n, w_vals, P, P_cumsum, β, c, α, γ = model
h = u(c, γ) + β * P @ v_u
v_u_new = jnp.maximum(v_e, h)
return v_u_new
def T_e(model, v_u, v_e):
"""
Apply the employment Bellman update rule and return new guess of v_e.
"""
n, w_vals, P, P_cumsum, β, c, α, γ = model
v_e_new = u(w_vals, γ) + β * ((1 - α) * v_e + α * P @ v_u)
return v_e_new
Here’s a routine to iterate to convergence and then compute the reservation wage.
def solve_model_first_pass(
model: Model, # instance containing default parameters
v_u_init: jnp.ndarray, # initial condition for v_u
v_e_init: jnp.ndarray, # initial condition for v_e
tol: float=1e-6, # error tolerance
max_iter: int=1_000, # maximum number of iterations for loop
):
n, w_vals, P, P_cumsum, β, c, α, γ = model
i = 0
error = tol + 1
v_u = v_u_init
v_e = v_e_init
while i < max_iter and error > tol:
v_u_next = T_u(model, v_u, v_e)
v_e_next = T_e(model, v_u, v_e)
error_u = jnp.max(jnp.abs(v_u_next - v_u))
error_e = jnp.max(jnp.abs(v_e_next - v_e))
error = jnp.maximum(error_u, error_e)
v_u = v_u_next
v_e = v_e_next
i += 1
# Compute accept and reject values
continuation_values = u(c, γ) + β * P @ v_u
# Find where acceptance becomes optimal
accept_indices = v_e >= continuation_values
first_accept_idx = jnp.argmax(accept_indices) # index of first True
# If no acceptance (all False), return infinity
# Otherwise return the wage at the first acceptance index
w_bar = jnp.where(
jnp.any(accept_indices), w_vals[first_accept_idx], jnp.inf
)
return v_u, v_e, w_bar
44.2.3. Road test#
Let’s solve the model:
model = create_js_with_sep_model()
n, w_vals, P, P_cumsum, β, c, α, γ = model
v_u_init = jnp.zeros(n)
v_e_init = jnp.zeros(n)
v_u, v_e, w_bar_first = solve_model_first_pass(model, v_u_init, v_e_init)
W1122 23:01:00.947504 2407 cuda_executor.cc:1802] GPU interconnect information not available: INTERNAL: NVML doesn't support extracting fabric info or NVLink is not used by the device.
W1122 23:01:00.951107 2344 cuda_executor.cc:1802] GPU interconnect information not available: INTERNAL: NVML doesn't support extracting fabric info or NVLink is not used by the device.
Next we compute the continuation values.
h = u(c, γ) + β * P @ v_u
Let’s plot our results.
fig, ax = plt.subplots(figsize=(9, 5.2))
ax.plot(w_vals, h, 'g-', linewidth=2,
label="continuation value function $h$")
ax.plot(w_vals, v_e, 'b-', linewidth=2,
label="employment value function $v_e$")
ax.legend(frameon=False)
ax.set_xlabel(r"$w$")
plt.show()
The reservation wage is at the intersection of \(v_e\), and the continuation value function, which is the value of rejecting.
44.3. Improving efficiency#
The solution method described above works fine but we can do much better.
First, we use the employed worker’s Bellman equation to express \(v_e\) in terms of \(Pv_u\)
Next we substitute into the unemployed agent’s Bellman equation to get
Then we use value function iteration to solve for \(v_u\).
With \(v_u\) in hand, we can recover \(v_e\) through the equations above and then compute the reservation wage.
Here’s the new Bellman operator for the unemployed worker’s value function:
def T(v: jnp.ndarray, model: Model) -> jnp.ndarray:
"""
The Bellman operator for v_u.
"""
n, w_vals, P, P_cumsum, β, c, α, γ = model
d = 1 / (1 - β * (1 - α))
v_e = d * (u(w_vals, γ) + α * β * P @ v)
h = u(c, γ) + β * P @ v
return jnp.maximum(v_e, h)
Here’s a routine for value function iteration.
@jax.jit
def vfi(
model: Model,
tolerance: float = 1e-6, # Error tolerance
max_iter: int = 100_000, # Max iteration bound
):
v_init = jnp.zeros(model.w_vals.shape)
def cond(loop_state):
v, error, i = loop_state
return (error > tolerance) & (i <= max_iter)
def update(loop_state):
v, error, i = loop_state
v_new = T(v, model)
error = jnp.max(jnp.abs(v_new - v))
new_loop_state = v_new, error, i + 1
return new_loop_state
initial_state = (v_init, tolerance + 1, 1)
final_loop_state = lax.while_loop(cond, update, initial_state)
v_final, error, i = final_loop_state
return v_final
Here is a routine that computes the reservation wage from the value function.
@jax.jit
def get_reservation_wage(v: jnp.ndarray, model: Model) -> float:
"""
Calculate the reservation wage from the unemployed agents
value function v := v_u.
The reservation wage is the lowest wage w where accepting (v_e(w))
is at least as good as rejecting (u(c) + β(Pv_u)(w)).
"""
n, w_vals, P, P_cumsum, β, c, α, γ = model
# Compute accept and reject values
d = 1 / (1 - β * (1 - α))
v_e = d * (u(w_vals, γ) + α * β * P @ v)
continuation_values = u(c, γ) + β * P @ v
# Find where acceptance becomes optimal
accept_indices = v_e >= continuation_values
first_accept_idx = jnp.argmax(accept_indices) # index of first True
# If no acceptance (all False), return infinity
# Otherwise return the wage at the first acceptance index
return jnp.where(jnp.any(accept_indices), w_vals[first_accept_idx], jnp.inf)
Let’s solve the model using our new method:
model = create_js_with_sep_model()
n, w_vals, P, P_cumsum, β, c, α, γ = model
v_u = vfi(model)
w_bar = get_reservation_wage(v_u, model)
Let’s verify that both methods produce the same reservation wage:
print(f"Reservation wage (first method): {w_bar_first:.6f}")
print(f"Reservation wage (second method): {w_bar:.6f}")
print(f"Difference: {abs(w_bar - w_bar_first):.2e}")
Reservation wage (first method): 1.365155
Reservation wage (second method): 1.365155
Difference: 0.00e+00
Next we compute some related quantities for plotting.
d = 1 / (1 - β * (1 - α))
v_e = d * (u(w_vals, γ) + α * β * P @ v_u)
h = u(c, γ) + β * P @ v_u
Let’s plot our results.
fig, ax = plt.subplots(figsize=(9, 5.2))
ax.plot(w_vals, h, 'g-', linewidth=2,
label="continuation value function $h$")
ax.plot(w_vals, v_e, 'b-', linewidth=2,
label="employment value function $v_e$")
ax.legend(frameon=False)
ax.set_xlabel(r"$w$")
plt.show()
The result is the same as before but we only iterate on one array — and also our JAX code is more efficient.
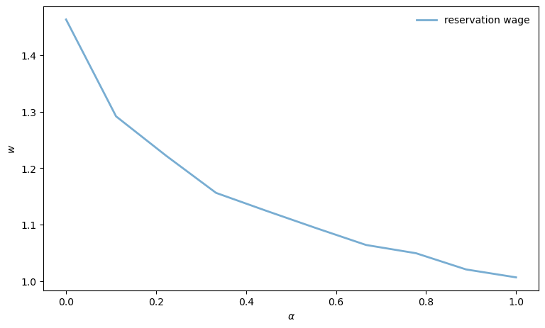
44.4. Sensitivity analysis#
Let’s examine how reservation wages change with the separation rate.
α_vals: jnp.ndarray = jnp.linspace(0.0, 1.0, 10)
w_bar_vec = []
for α in α_vals:
model = create_js_with_sep_model(α=α)
v_u = vfi(model)
w_bar = get_reservation_wage(v_u, model)
w_bar_vec.append(w_bar)
fig, ax = plt.subplots(figsize=(9, 5.2))
ax.plot(
α_vals, w_bar_vec, linewidth=2, alpha=0.6, label="reservation wage"
)
ax.legend(frameon=False)
ax.set_xlabel(r"$\alpha$")
ax.set_ylabel(r"$w$")
plt.show()
Can you provide an intuitive economic story behind the outcome that you see in this figure?
44.5. Employment simulation#
Now let’s simulate the employment dynamics of a single agent under the optimal policy.
Note that, when simulating the Markov chain for wage offers, we need to draw from the distribution in each row of \(P\) many times.
To do this, we use the inverse transform method: draw a uniform random variable and find where it falls in the cumulative distribution.
This is implemented via jnp.searchsorted on the precomputed cumulative sum
P_cumsum, which is much faster than recomputing the cumulative sum each time.
The function update_agent advances the agent’s state by one period.
The agent’s state is a pair \((S_t, W_t)\), where \(S_t\) is employment status (0 if unemployed, 1 if employed) and \(W_t\) is
their current wage offer, if unemployed, or
their current wage, if employed.
def update_agent(key, status, wage_idx, model, w_bar):
"""
Updates an agent's employment status and current wage.
Parameters:
- key: JAX random key
- status: Current employment status (0 or 1)
- wage_idx: Current wage, recorded as an array index
- model: Model instance
- w_bar: Reservation wage
"""
n, w_vals, P, P_cumsum, β, c, α, γ = model
key1, key2 = jax.random.split(key)
# Use precomputed cumulative sum for efficient sampling
# via the inverse transform method.
new_wage_idx = jnp.searchsorted(
P_cumsum[wage_idx, :], jax.random.uniform(key1)
)
separation_occurs = jax.random.uniform(key2) < α
# Accept if current wage meets or exceeds reservation wage
accepts = w_vals[wage_idx] >= w_bar
# If employed: status = 1 if no separation, 0 if separation
# If unemployed: status = 1 if accepts, 0 if rejects
next_status = jnp.where(
status,
1 - separation_occurs.astype(jnp.int32), # employed path
accepts.astype(jnp.int32) # unemployed path
)
# If employed: wage = current if no separation, new if separation
# If unemployed: wage = current if accepts, new if rejects
next_wage = jnp.where(
status,
jnp.where(separation_occurs, new_wage_idx, wage_idx), # employed path
jnp.where(accepts, wage_idx, new_wage_idx) # unemployed path
)
return next_status, next_wage
Here’s a function to simulate the employment path of a single agent.
def simulate_employment_path(
model: Model, # Model details
w_bar: float, # Reservation wage
T: int = 2_000, # Simulation length
seed: int = 42 # Set seed for simulation
):
"""
Simulate employment path for T periods starting from unemployment.
"""
key = jax.random.PRNGKey(seed)
# Unpack model
n, w_vals, P, P_cumsum, β, c, α, γ = model
# Initial conditions
status = 0
wage_idx = 0
wage_path = []
status_path = []
for t in range(T):
wage_path.append(w_vals[wage_idx])
status_path.append(status)
key, subkey = jax.random.split(key)
status, wage_idx = update_agent(
subkey, status, wage_idx, model, w_bar
)
return jnp.array(wage_path), jnp.array(status_path)
Let’s create a comprehensive plot of the employment simulation:
model = create_js_with_sep_model()
# Calculate reservation wage for plotting
v_u = vfi(model)
w_bar = get_reservation_wage(v_u, model)
wage_path, employment_status = simulate_employment_path(model, w_bar)
fig, (ax1, ax2, ax3) = plt.subplots(3, 1, figsize=(8, 6))
# Plot employment status
ax1.plot(employment_status, 'b-', alpha=0.7, linewidth=1)
ax1.fill_between(
range(len(employment_status)), employment_status, alpha=0.3, color='blue'
)
ax1.set_ylabel('employment status')
ax1.set_title('Employment path (0=unemployed, 1=employed)')
ax1.set_xticks((0, 1))
ax1.set_ylim(-0.1, 1.1)
# Plot wage path with employment status coloring
ax2.plot(wage_path, 'b-', alpha=0.7, linewidth=1)
ax2.axhline(y=w_bar, color='black', linestyle='--', alpha=0.8,
label=f'Reservation wage: {w_bar:.2f}')
ax2.set_xlabel('time')
ax2.set_ylabel('wage')
ax2.set_title('Wage path (actual and offers)')
ax2.legend()
# Plot cumulative fraction of time unemployed
unemployed_indicator = (employment_status == 0).astype(int)
cumulative_unemployment = (
jnp.cumsum(unemployed_indicator) /
jnp.arange(1, len(employment_status) + 1)
)
ax3.plot(cumulative_unemployment, 'r-', alpha=0.8, linewidth=2)
ax3.axhline(y=jnp.mean(unemployed_indicator), color='black',
linestyle='--', alpha=0.7,
label=f'Final rate: {jnp.mean(unemployed_indicator):.3f}')
ax3.set_xlabel('time')
ax3.set_ylabel('cumulative unemployment rate')
ax3.set_title('Cumulative fraction of time spent unemployed')
ax3.legend()
ax3.set_ylim(0, 1)
plt.tight_layout()
plt.show()
The simulation helps to visualize outcomes associated with this model.
The agent follows a reservation wage strategy.
Often the agent loses her job and immediately takes another job at a different wage.
This is because she uses the wage \(w\) from her last job to draw a new wage offer via \(P(w, \cdot)\), and positive correlation means that a high current \(w\) is often leads a high new draw.
44.6. Ergodic property#
Below we examine cross-sectional unemployment.
In particular, we will look at the unemployment rate in a cross-sectional simulation and compare it to the time-average unemployment rate, which is the fraction of time an agent spends unemployed over a long time series.
We will see that these two values are approximately equal – in fact they are exactly equal in the limit.
The reason is that the process \((S_t, W_t)\), where
\(S_t\) is the employment status and
\(W_t\) is the wage
is Markovian, since the next pair depends only on the current pair and iid randomness, and ergodic.
Ergodicity holds as a result of irreducibility.
Indeed, from any (status, wage) pair, an agent can eventually reach any other (status, wage) pair.
This holds because:
Unemployed agents can become employed by accepting offers
Employed agents can become unemployed through separation (probability \(\alpha\))
The wage process can transition between all wage states (because \(P\) is itself irreducible)
These properties ensure the chain is ergodic with a unique stationary distribution \(\pi\) over states \((s, w)\).
For an ergodic Markov chain, the ergodic theorem guarantees that time averages = cross-sectional averages.
In particular, the fraction of time a single agent spends unemployed (across all wage states) converges to the cross-sectional unemployment rate:
This holds regardless of initial conditions – provided that we burn in the cross-sectional distribution (run it forward in time from a given initial cross section in order to remove the influence of that initial condition).
As a result, we can study steady-state unemployment either by:
Following one agent for a long time (time average), or
Observing many agents at a single point in time (cross-sectional average)
Often the second approach is better for our purposes, since it’s easier to parallelize.
44.7. Cross-sectional analysis#
Now let’s simulate many agents simultaneously to examine the cross-sectional unemployment rate.
We first create a vectorized version of update_agent to efficiently update all agents in parallel:
# Create vectorized version of update_agent.
# Vectorize over key, status, wage_idx
update_agents_vmap = jax.vmap(
update_agent, in_axes=(0, 0, 0, None, None)
)
Next we define the core simulation function, which uses lax.fori_loop to efficiently iterate many agents forward in time:
@jax.jit
def _simulate_cross_section_compiled(
key: jnp.ndarray,
model: Model,
w_bar: float,
initial_wage_indices: jnp.ndarray,
initial_status_vec: jnp.ndarray,
T: int
):
"""
JIT-compiled core simulation loop for shifting the cross section
using lax.fori_loop. Returns the final employment employment status
cross-section.
"""
n, w_vals, P, P_cumsum, β, c, α, γ = model
n_agents = len(initial_wage_indices)
def update(t, loop_state):
" Shift loop state forwards "
status, wage_indices = loop_state
step_key = jax.random.fold_in(key, t)
agent_keys = jax.random.split(step_key, n_agents)
status, wage_indices = update_agents_vmap(
agent_keys, status, wage_indices, model, w_bar
)
return status, wage_indices
# Run simulation using fori_loop
initial_loop_state = (initial_status_vec, initial_wage_indices)
final_loop_state = lax.fori_loop(0, T, update, initial_loop_state)
# Return only final employment state
final_is_employed, _ = final_loop_state
return final_is_employed
def simulate_cross_section(
model: Model, # Model instance with parameters
n_agents: int = 100_000, # Number of agents to simulate
T: int = 200, # Length of burn-in
seed: int = 42 # For reproducibility
) -> float:
"""
Wrapper function for _simulate_cross_section_compiled.
Push forward a cross-section for T periods and return the final
cross-sectional unemployment rate.
"""
key = jax.random.PRNGKey(seed)
# Solve for optimal reservation wage
v_u = vfi(model)
w_bar = get_reservation_wage(v_u, model)
# Initialize arrays
initial_wage_indices = jnp.zeros(n_agents, dtype=jnp.int32)
initial_status_vec = jnp.zeros(n_agents, dtype=jnp.int32)
final_status = _simulate_cross_section_compiled(
key, model, w_bar, initial_wage_indices, initial_status_vec, T
)
unemployment_rate = 1 - jnp.mean(final_status)
return unemployment_rate
This function generates a histogram showing the distribution of employment status across many agents:
def plot_cross_sectional_unemployment(
model: Model,
t_snapshot: int = 200, # Time of cross-sectional snapshot
n_agents: int = 20_000 # Number of agents to simulate
):
"""
Generate histogram of cross-sectional unemployment at a specific time.
"""
# Get final employment state directly
key = jax.random.PRNGKey(42)
v_u = vfi(model)
w_bar = get_reservation_wage(v_u, model)
# Initialize arrays
initial_wage_indices = jnp.zeros(n_agents, dtype=jnp.int32)
initial_status_vec = jnp.zeros(n_agents, dtype=jnp.int32)
final_status = _simulate_cross_section_compiled(
key, model, w_bar, initial_wage_indices, initial_status_vec, t_snapshot
)
# Calculate unemployment rate
unemployment_rate = 1 - jnp.mean(final_status)
fig, ax = plt.subplots(figsize=(8, 5))
# Plot histogram as density (bars sum to 1)
weights = jnp.ones_like(final_status) / len(final_status)
ax.hist(final_status, bins=[-0.5, 0.5, 1.5],
alpha=0.7, color='blue', edgecolor='black',
density=True, weights=weights)
ax.set_xlabel('employment status (0=unemployed, 1=employed)')
ax.set_ylabel('density')
ax.set_title(f'Cross-sectional distribution at t={t_snapshot}, ' +
f'unemployment rate = {unemployment_rate:.3f}')
ax.set_xticks([0, 1])
plt.tight_layout()
plt.show()
Now let’s compare the time-average unemployment rate (from a single agent’s long simulation) with the cross-sectional unemployment rate (from many agents at a single point in time).
We claimed above that these numbers will be approximately equal in large samples, due to ergodicity.
Let’s see if that’s true.
model = create_js_with_sep_model()
cross_sectional_unemp = simulate_cross_section(
model, n_agents=20_000, T=200
)
time_avg_unemp = jnp.mean(unemployed_indicator)
print(f"Time-average unemployment rate (single agent): "
f"{time_avg_unemp:.4f}")
print(f"Cross-sectional unemployment rate (at t=200): "
f"{cross_sectional_unemp:.4f}")
print(f"Difference: {abs(time_avg_unemp - cross_sectional_unemp):.4f}")
Time-average unemployment rate (single agent): 0.1640
Cross-sectional unemployment rate (at t=200): 0.1723
Difference: 0.0083
Indeed, they are very close.
Now let’s visualize the cross-sectional distribution:
plot_cross_sectional_unemployment(model)
44.8. Lower unemployment compensation (c=0.5)#
What happens to the cross-sectional unemployment rate with lower unemployment compensation?
model_low_c = create_js_with_sep_model(c=0.5)
plot_cross_sectional_unemployment(model_low_c)
44.9. Exercises#
Exercise 44.1
Create a plot that investigates more carefully how the steady state cross-sectional unemployment rate changes with unemployment compensation.
Try a range of values for unemployment compensation c, such as c = 0.2, 0.4, 0.6, 0.8, 1.0.
For each value, compute the steady-state cross-sectional unemployment rate and plot it against c.
What relationship do you observe between unemployment compensation and the unemployment rate?
Solution
We compute the steady-state unemployment rate for different values of unemployment compensation:
c_values = 1.0, 0.8, 0.6, 0.4, 0.2
rates = []
for c in c_values:
model = create_js_with_sep_model(c=c)
unemployment_rate = simulate_cross_section(model)
rates.append(unemployment_rate)
fig, ax = plt.subplots()
ax.plot(
c_values, rates, alpha=0.8,
linewidth=1.5, label='Steady-state unemployment rate'
)
ax.set_xlabel('unemployment compensation (c)')
ax.set_ylabel('unemployment rate')
ax.legend(frameon=False)
plt.show()